| 韩国未来10年半导体专业人才短缺,将加强人才培养力度 | ||
|
||
![]() < 三星电子平泽园区全景图/图片来源:三星电子 >
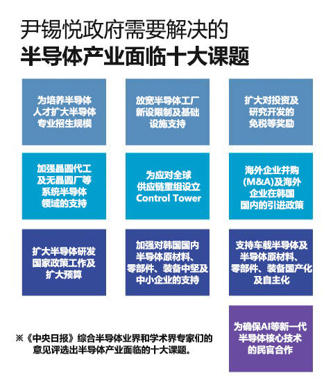
韩国半导体某设计公司去年年末招聘了60名职员,大部分都是理工科大学毕业。但在录取后,所有职员需要进行1年左右的培训才能投入到现场工作。虽然韩国被评选为世界性的半导体强国,但是需要解决的课题也不少。
![]() < 图片来源:中央日报 >
特别紧迫的课题是,预计今后10年内将缺少3万多名半导体人才。韩国半导体显示器技术学会会长指出:“韩国国内企业每年招聘的1万名半导体人才中,只有1400名左右是半导体专业人才”,“相反,中国台湾已经连续10年每年培养1万名专业人才,中国大陆每年培养20万名”。他强调:“通过放宽首都圈限制等,增加大学半导体专业招生名额,为了培养硕士、博士,应该增设半导体研究生院。”
发布机构: 韩国网络媒体->中央日报
发布时间:2022.05.19
|
科研动态
韩中科学技术合作信息及交流平台的先锋!

