| 단백질키나아제 CHK1, 심근경색 후 심근 세포 재생 능력 촉진 | ||
|
||
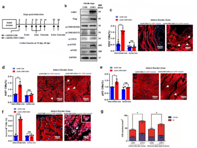
![]() 난징(南京)의과대학교 제1부속병원(장쑤(江苏)성인민병원) 심혈관내과 왕롄성(王连生) 연구팀은 난징의과대학교 생식의학국가중점실험실 사쟈하오(沙家豪)/궈쉐장(郭雪江) 연구팀과 공동으로 단백질키나아제 CHK1의 과발현 및 활성화가 성인 생쥐 심근경색 후의 심근 세포 재생 능력을 거의 4배 향상 시킬 수 있음을 입증했다. 해당 성과는 "Circulation"에 게재되었다. 관상동맥성심질환 환자는 심근경색 발생 후 심장의 자체 회복 능력이 떨어진다. 심근세포 재생률은 노인의 경우 0.45%, 젊은이의 경우 1%에 불과하다. 일반적으로 사람의 심장은 하루에 약 10만회 뛰면서 인체에 산소와 영양이 풍부한 혈액을 공급한다. 심각한 허혈성 심장질환(관상동맥성심질환)에 걸리면 심근경색이 발생하고 막힌 혈관이 제때에 혈액 순환을 회복하지 못하면 심근 세포가 돌이킬 수 없이 사멸된다. 심근 세포 괴사 면적은 심장 기능을 결정하며 생존한 심근 세포는 재생 확률이 극히 낮다. 적극적인 치료 후에도 종종 심부전과 같은 합병증이 발생하여 환자의 삶의 질에 영향을 미친다. 연구팀은 심근 세포 단백질키나아제 CHK1의 발현과 활성 조절을 통해 심근 세포의 재생을 회복할 수 있음을 발견했다. 신생 생쥐의 심근경색 후 심근 재생 현상에 기반하여 인산화 단백질체학 기술을 이용하여 최초로 신생 쥐의 심근경색 후 단백질키나아제 기질 조절 네트워크를 밝혔다. 아울러, 연구팀은 CHK1이 활성화 후, 체내와 체외에서 심근 세포의 내인성 증식 능력을 촉진할 수 있음을 발견했다. CHK1의 발현을 억제하면 체내와 체외 신생 심근의 재생 프로그램이 손상된다. 또한, CHK1은 특정 신호 경로를 활성화함으로써 생쥐의 심근경색 후 심근 세포 재생 능력을 향상시킬 수 있으며 이는 심근경색 임상 치료를 위한 더 많은 표적을 제공한다. 정보출처 : http://digitalpaper.stdaily.com/http_www.kjrb.com/kjrb/html/2020-03/13/content_441493.htm?div=-1 |
