| 미세유체 열영동 바이오센서 분야에서 일련의 성과 취득 | ||
|
||
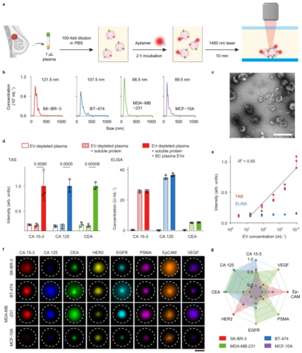
![]() ![]() 중국 국가나노과학센터 Sun Jiashu(孫佳姝) 연구팀은 중국인민해방군총병원 제5의학센터 Jiang Zefei(江澤飛) 교수, Zhang Shaohua(張少華) 교수 및 푸단대학교 부속종양병원 Dai Bo(戴波) 교수 등과 공동으로 기능성 핵산 기반 미세유체 열영동 바이오센서 분야에서 일련의 진전을 이루었다. 관련 연구 성과는 국제학술지 "Nature Communications"( 2021, 12, 2536)와 "Nano Today"(2021, 38, 101203)에 각각 게재되었다. 연구팀은 신속하고, 민감하고, 저렴한 미세유체 열영동 어댑티브 센서를 이용하여 혈장 EV의 유방암 관련 단백질 특성을 분석하고 혈장 유리 단백질 간섭을 효과적으로 제거했다(Nature Communications, 2021, 12, 2536). MBC 환자, 비전이성 유방암 환자, 연령대에 맞는 건강한 대조군을 구분하기 위해 머신 러닝 알고리즘을 설계하고 8가지 EV 유방암 단백질 발현 수준에 기반한 EV 단백질 특성을 구축했다. 그 정확도는 91.1%에 달했다. 훈련 코호트, 검증 코호트, 전향적 코호트연구에서 EV 단백질 특성은 MBC의 치료 반응을 모니터링할 수 있으며 치료 후 질병 진행(PD)과 안정/부분 완화(SD / PR)에 대한 구별 정확도는 88.5%에 달했다. EV 단백질 특성은 또한 치료를 받는 MBC 환자의 무진행 생존기간(PFS)과 관련이 있으며 그 중, 전립선암 바이오 마커 EV PSMA는 MBC 환자 PFS의 독립적인 예후 인자로 사용될 수 있다. EV 휴대 종양 세포의 mRNA는 전사 수준에서 종양 증식과 전이를 조절하는 중요한 암 진단 마커이다. 복잡한 qRT-PCR 검출 작업과 대량의 EV를 분해해야 하는 어려움을 극복하기 위해 연구팀은 DNA 사면체 탐침과 열영동 합류를 결합한 새로운 검출 방법(DTTA)을 개발하여 혈청 중 EV mRNA의 원위치, 고감도 검출을 달성했으며 검출 한계는 14 aM에 달했다(Nano Today, 2021, 38, 101203). DNA 사면체 탐침은 구조 강성이 높고 수동적 수송을 통해 엑소좀에 효율적으로 들어갈 수 있으며 이중 외팔보에 의존하여 EV중의 표적 PSA mRNA를 특이적으로 식별하고 형광 공명 에너지 전달 (FRET) 신호를 생성했다. 또한 열영동 농축을 통해 EV 중의 FRET 신호를 증폭하여 EV 분해, RNA 추출, 역전사 등 과정이 필요없이 EV PSA mRNA의 원위치 고감도 검출을 달성했다. DTTA를 이용하여 전립선천자 환자의 혈청 EV PSA mRNA 함량을 측정하여 전립선암 환자(PCa)와 전립선 양성 증식 환자(BPH) 환자를 효과적으로 구별할 수 있다. AUC는 0.93으로 혈청 바이오 마커 PSA(AUC 0.74)보다 훨씬 우수하다. 전립선암의 정확한 검출을 위한 새로운 아이디어를 제공했다. 정보출처 : http://www.nanoctr.cn/zytp2017/202106/t20210615_6085276.html |

